首页 / 家庭维修 / 正文
空调维修协议:保障夏日清凉,共创美好家居生活

Time:2025年01月28日 Read: 评论:0 作者:duote123

随着科技的进步,空调已成为现代家庭生活中不可或缺的电器之一。在炎炎夏日,空调的稳定运行不仅关乎我们的生活质量,更是身体健康的重要保障。任何电器在使用过程中都可能出现故障,空调也不例外。为了确保空调在关键时刻能够正常运行,一份合理的维修协议显得尤为重要。本文将从以下几个方面对空调维修协议进行详细阐述,以期为您在夏日享受清凉时提供有力保障。

一、协议概述

空调维修协议是指空调用户与维修服务商之间,就空调维修服务内容、费用、责任等方面达成的一致意见。该协议旨在明确双方权利义务,保障维修服务顺利进行,确保空调在关键时刻能够正常运行。

空调维修协议:保障夏日清凉,共创美好家居生活 家庭维修
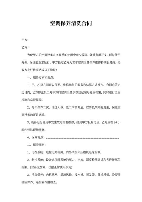
(图片来自网络侵删)

二、协议内容

1. 维修范围:协议中应明确维修范围,包括但不限于空调的安装、维修、保养、更换零部件等。维修范围应涵盖空调常见故障,如制冷不良、制热不良、漏水、噪音过大等。

2. 维修期限:协议应规定维修期限,如维修响应时间、维修完成时间等。一般来说,维修响应时间不应超过24小时,维修完成时间不应超过48小时。

3. 维修费用:协议中应明确维修费用构成,包括但不限于人工费、材料费、运输费等。费用计算应合理透明,避免产生纠纷。

4. 售后服务:协议应规定售后服务内容,如保修期限、保修范围、保修条件等。一般来说,保修期限为1年,保修范围包括空调主体及零部件。

5. 责任划分:协议中应明确双方责任,如维修服务商的责任、用户的责任等。维修服务商应保证维修质量,用户应配合维修工作。

三、协议签订

1. 协议签订主体:空调维修协议应由空调用户与维修服务商签订,双方应具备相应资质。

2. 协议签订流程:协议签订前,双方应充分沟通,明确维修服务内容、费用、责任等。协议签订后,双方应妥善保管,以便日后查询。

四、协议履行

1. 维修服务商:维修服务商应严格按照协议约定,提供优质、高效的维修服务。维修过程中,应尊重用户意见,确保维修质量。

2. 用户:用户应积极配合维修服务商的工作,提供必要的信息和条件,如打开空调外壳、提供相关资料等。

空调维修协议是保障夏日清凉、共创美好家居生活的重要保障。通过签订合理的维修协议,明确双方权利义务,有助于解决维修过程中可能出现的纠纷,确保空调在关键时刻能够正常运行。让我们携手共进,为夏日清凉保驾护航!

引用权威资料:

《家用和类似用途电器的安全通用要求》(GB 4706.1-2005)

《家用电器维修服务规范》(GB/T 28587-2012)

标签: 维修  协议 
排行榜
关于我们
我们与你分享最新的电脑维修技术,让你成为电脑维修专家!
关于我们
主体介绍
扫码关注
沪ICP备2024090626号-18 技术支持:元老 QQ:97093008