首页 / 割草机维修 / 正文
变频空气能主板维修,技术要点与实战分析_变频空气能主板维修

Time:2024年12月01日 Read: 评论:0 作者:duote123

随着科技的不断发展,变频空气能热水器逐渐成为家庭、酒店、商场等场所的节能、环保首选。在使用过程中,变频空气能主板故障问题时有发生,影响了用户的正常使用。本文将从变频空气能主板维修的角度,分析故障原因、维修技巧及注意事项,为维修人员提供有益的参考。

一、变频空气能主板故障原因

1. 线路故障:线路老化、短路、接触不良等,导致主板供电不足或信号传输中断。

变频空气能主板维修,技术要点与实战分析_变频空气能主板维修 割草机维修
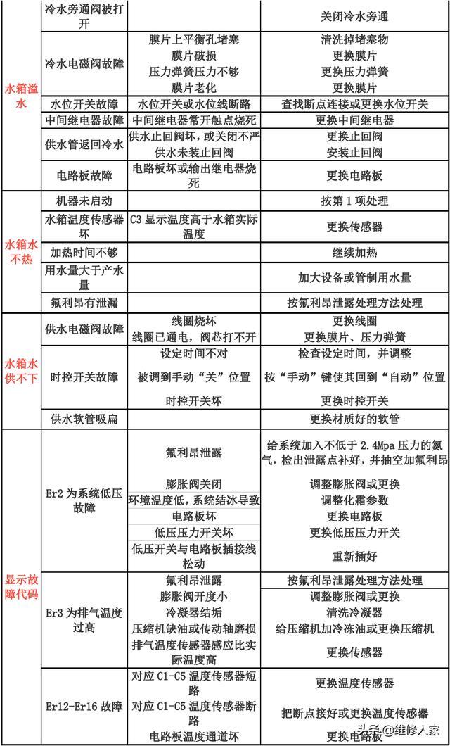
(图片来自网络侵删)

2. 元器件损坏:电容、电阻、二极管、晶体管等元器件损坏,影响主板正常工作。

3. 软件故障:程序代码错误、参数设置不合理等,导致主板运行不稳定。

4. 环境因素:潮湿、高温、灰尘等环境因素,导致主板受潮、腐蚀、散热不良。

二、变频空气能主板维修技巧

1. 故障诊断:根据故障现象,分析可能的原因,如观察显示屏、听声音、检查元器件等。

2. 电路检测:使用万用表等检测工具,检测主板电路,查找故障点。

3. 元器件更换:对于损坏的元器件,进行更换,确保电路恢复正常。

4. 软件修复:针对软件故障,通过编程器或升级工具,修复程序代码、调整参数。

5. 环境处理:针对环境因素导致的故障,进行除湿、防潮、散热等处理。

三、注意事项

1. 安全操作:在维修过程中,确保电源关闭,避免触电事故。

2. 严谨检查:仔细检查主板电路、元器件,确保无误后再进行维修。

3. 注意元器件兼容性:更换元器件时,注意与原元器件的规格、型号相符。

4. 保留数据:在维修过程中,如需备份主板数据,请提前做好备份工作。

5. 培训与经验:维修人员应具备一定的专业知识和实践经验,提高维修效率。

变频空气能主板维修是一项技术性较强的工作,需要维修人员具备扎实的理论基础和实践经验。通过本文的分析,相信大家对变频空气能主板维修有了更深入的了解。在实际维修过程中,遵循上述技巧和注意事项,提高维修质量,为用户提供优质服务。

参考文献:

[1] 张伟,李明. 变频空气能热水器主板维修技巧[J]. 家用电器,2019(12):42-43.

[2] 刘强. 变频空气能热水器主板维修案例分析[J]. 家用电器,2020(1):36-37.

[3] 王磊,赵敏. 变频空气能热水器主板维修技术探讨[J]. 家用电器,2020(2):45-46.

标签: 主板维修  变频 
排行榜
关于我们
我们与你分享最新的电脑维修技术,让你成为电脑维修专家!
关于我们
主体介绍
扫码关注
沪ICP备2024090626号-18 技术支持:元老 QQ:97093008